支部动态
您当前所在位置:首页 > 支部动态
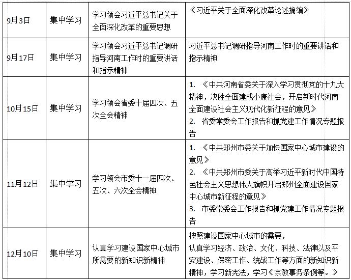
郑州财经技师学院党委理论学习中心组 2018年学习计划
来源:|发布时间:2018-11-28

 2018 年 4月 17日

注:按照市委、市社党委要求,本计划根据学院党委工作安排可对学习内容进行调整、补充。

 


Copyright © 2007 版权所有:郑州财经技师学院   联系电话:0371-86586735

郑州新领地策划.设计.开发